一、项目基本情况
项目编号:202212-SC-01、202212-SC-02、202212-SC-03、202212-SC-04、202212-SC-05、202212-SC-06、202212-SC-07、202212-SC-08、202212-SC-09、202212-SC-10
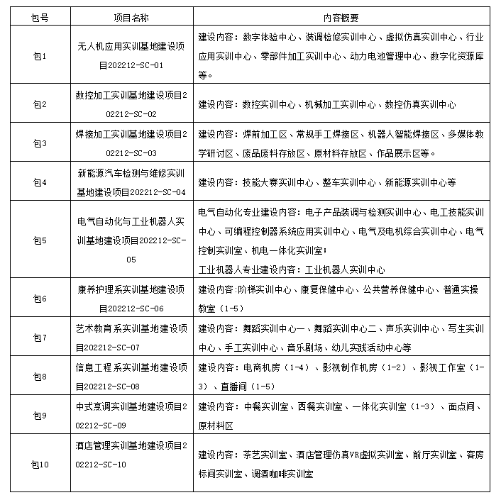
项目名称:山西桐封技师学院实训基地建设项目
采购方式:竞争性磋商
采购需求:

注:所采购的货物、服务必须符合国家的强制性标准。
合同履约期限:签订合同后,在收到采购人正式通知后30日内完成产品供货及安装。本项目不接受联合体投标,每家供应商只允许报名一个包。
二、申请人的资格要求:
1.具有独立承担民事责任的能力;
2.具有良好的商业信誉和健全的财务会计制度;
3.具有履行合同所必需的设备和专业技术能力;
4.有依法缴纳税收和社会保障资金的良好记录;
5.通过“信用中国www.creditchina.gov.cn”查询,未被列入失信被执行人、重大税收违法案件当事人、采购严重违法失信行为记录等名单;
6.法律、行政法规规定的其他条件;
7.单位负责人为同一人或存在控股、管理关系的不同单位,不得同时作为投标人参加本项目的投标;
三、报名和获取采购文件
时间:2022年12月16日至2022年12月19日下午18:00
地点:山西桐封技师学院项目部(山西省翼城县南梁镇装备制造园区)
方式:在聚采平台获取招标文件
平台注册联系人:王江17609509648
备注:每家供应商只允许报名一个包。
四、磋商时间及地点
时间:2022年12月24日上午9点00分(北京时间)
地点:山西桐封技师学院项目部(山西省翼城县南梁镇装备制造园区)
五、公告期限
自本公告发布之日起3个自然日。
六、投标保证金银行帐号
开户银行:中国银行股份有限公司翼城支行
开户名称:山西桐封教育管理有限公司
账 号:146760523843
七、凡对本次采购提出询问,请按以下方式联系
采购人信息
名 称:山西桐封教育管理有限公司
地 址:山西桐封技师学院项目部(山西省翼城县南梁镇装备制造园区)
各专业联系人:
无人机应用技术-李宗洋15935794672
数控加工-卫栋15135736939
焊接加工-刘亚慧18735794517
新能源汽车检测与维修-侯文杰15835762831
电气自动化安装与维修、工业机器人-李健健18735776793
康养护理系-冯子珍18834263691
艺术教育系-程瑞芳18735798977
信息工程系-吉帅帅13467162923
中式烹调-李金澎13753524730
酒店管理-李宗洋15935794672